点击蓝字,关注我们
BVI公司2025年官费宣布上调
引言
近期BVI政府宣布自2025年1月1日起,BVI商业公司和有限合伙企业的注册及相关服务费用将全面上调,这一变化无疑增加了企业设立的成本。
BVI政府此次改革的核心是推出一系列新法规,尤其是《2024年BVI商业公司(修正案)法》等法规的修订。这些新规不仅重新规范了BVI商业公司和有限合伙企业注册流程,还对其后续的维护和管理提出了更严格的要求。随着这些新规的正式实施,BVI政府还将大幅提高相关服务费用,以推动商业环境的持续优化并增强监管力度。
一、BVI公司官费上调明细
根据BVI官方的最新通知,自2025年1月1日起,BVI商业公司和有限合伙企业的注册及相关服务费用将全面上调。具体调整内容如下:

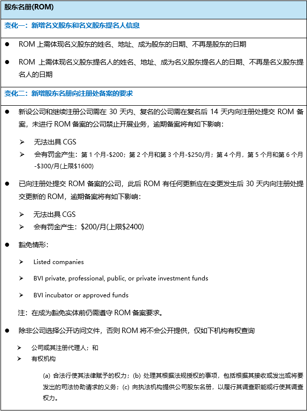
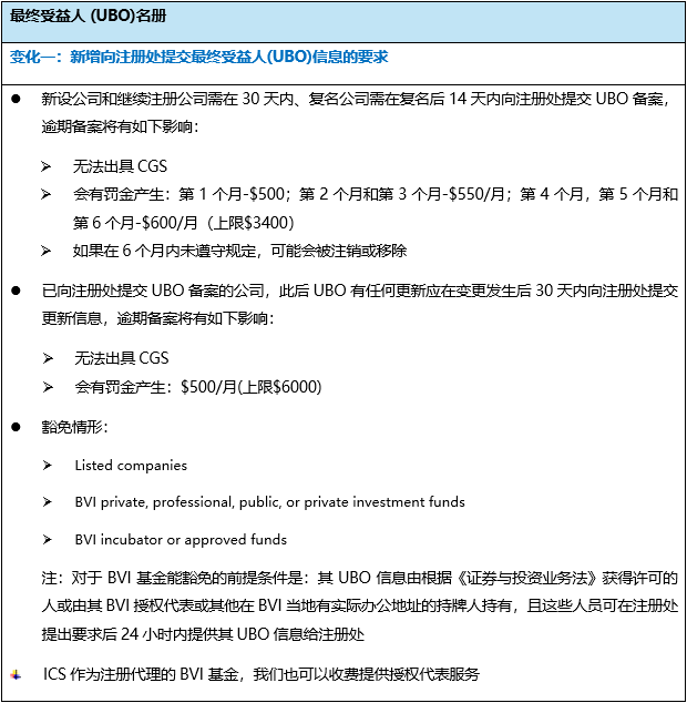
二、修正案的关键修改事宜
一、BVI Business Company(BVI BC)商业公司



二、BVI Limited Partnership (BVI LP)有限合伙企业


三、过渡期规定
三、注册BVI公司的流程及费用
一、BVI公司注册所需资料
1.拟注册公司英文名称,可增加中文名称
2.董事和股东的身份证明、护照和个人住址证明(需在3个月内发出)
3.确定公司注册资本股份数目及股份分配比例
4.填写并签署公司尽职调查表格和注册表格
二、BVI公司注册流程(5-7个工作日)
1.准备注册所需资料
2.对公司董事和股东进行尽职调查
3.尽调通过后,出具注册签字文件
4.递交资料,等待审核出证
5.出证后签署激活文件并存档
6.注册完成并领取全套资料
更多阅读:
境外科普丨BVI公司可以开展什么业务?经营BVI公司必读
境外科普丨更多大佬青睐BVI公司?BVI公司注册优势详解
境外科普丨BVI公司年审与维护详细解答
如需了解更多详情内容,欢迎咨询我们工作人员。

🌍 微信号|diyang_sh
🕴 手机|+86 186 2162 0853(小笛)
✉ 邮件|diyang_ben@yeah.net
🚡 网站:www.diyangsh.com
📠 Telegram:diyangsh
🤝商务合作:support@diyangsh.com
🛒淘宝店铺:搜索“笛杨企业服务”
/ 笛杨集团 /
笛杨集团专注于离岸跨境服务,以企业家思维服务客户。在企业服务方面,我们提供海外实体及SPV架构搭建、跨境合规服务、银行账户开立等服务。私人业务服务则包括公司成立与管理、信托服务、家族办公室服务、家族继任规划以及慈善工具服务等。基金服务涵盖对冲基金、私募股权/风险资本基金以及加密货币基金等多种类型。
笛杨集团在全球范围内拥有广泛的合作伙伴网络,与多个政府机构和监管机构保持良好合作关系,确保为客户提供合规、高效的服务。我们致力于成为客户最值得信赖的跨境服务伙伴,助力客户在全球市场中稳健发展。
本微信公众号发布的内容仅为交流讨论之目的,不构成我们的任何法律意见,因此不能依赖或据此替代我们的法律意见。