基金管理人税收优惠
新加坡企业所得税的一般税率标准为17%。为了促进新加坡金融业的繁荣发展,新加坡出台了金融行业激励计划(Financial Sector Incentive Scheme,“FSI”),其中,针对基金管理人的奖励(FSI-FM Award)旨在进一步推动新加坡基金管理活动。如基金管理人同时符合下列条件,可向MAS申请适用10%的所得税税率:
管理人类型:持牌基金管理人或注册基金管理人;
在管资产规模:不低于2.5亿元新币;
员工要求:拥有3名以上从事基金管理活动或投资咨询服务的专业人士。
(二)基金免税计划
新加坡《所得税法案》(Income Tax Act,“ITA”)规定了多种免税计划,其中针对基金的免税计划包括以下三类:
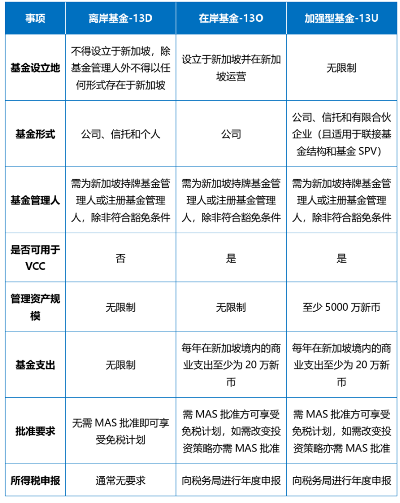
离岸基金免税计划(Offshore Fund Tax Exemption Scheme,“13D”),适用于新加坡持牌基金管理人或注册基金管理人管理的未设立于新加坡的基金;
在岸(新加坡居民公司)基金免税计划(Onshore (Singapore Resident Company) Fund Tax Exemption Scheme,“13O”),适用于新加坡持牌基金管理人或注册基金管理人管理的在新加坡设立并运营的基金;
加强型基金免税计划(Enhanced Tier Fund Tax Exemption Scheme,“13U”),适用于新加坡持牌基金管理人或注册基金管理人管理的各类基金。
三类免税计划的主要特征和条件概要如下表:

在离岸基金监管日益趋严的背景下,新加坡成为离岸基金上岸的又一热门选择。新加坡也正在采取积极的姿态以回应这一趋势,不断创新并推行各类法律框架和税收优惠,相信在不久的将来将吸引更多海外基金管理人和基金在新加坡落地。
如需了解更多详情内容,欢迎咨询我们工作人员。
🌍 微信号|diyang_sh
🕴 手机|+86 186 2162 0853(小笛)
✉ 邮件|diyang_ben@yeah.net
🚡 网站:www.diyangsh.com
📠 Telegram:diyangsh
🤝商务合作:support@diyangsh.com
🛒淘宝店铺:搜索“笛杨企业服务”
/ 笛杨咨询 /
笛杨咨询是一家专注于离岸跨境领域的咨询机构。我们具备企业家思维,全方位关注客户需求,为客户提供专业且量身定制的个性化企业服务。企业注册咨询业务涵盖香港、新加坡、英属维尔京群岛、开曼群岛、塞浦路斯、卢森堡、百慕大、安圭拉和泽西岛等地。
我们深耕国际市场,客户群包含全球顶尖律师事务所、金融机构、投资基金和私人客户。我们携手最大的离岸律师事务所中心,在欧洲、亚洲、美洲和加勒比地区的主要金融中心设有办事处,确保按照客户的工作语言和时区提供最为优质的服务。
本网站发布的内容仅为交流讨论之目的,不构成我们的任何法律意见,因此不能依赖或据此替代我们的法律意见。